Instance Verification Kit (IVK)
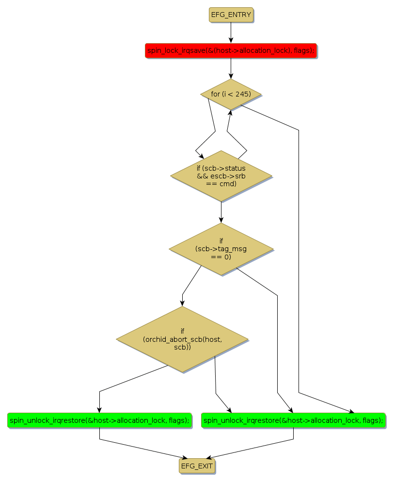
spin lock @ [22642+51+/linux-3.19-rc1/drivers/scsi/a100u2w.c]
Instance Signature: allocation_lock
|
The Matching Pair Graph:
|
|
Function Name
|
Control Flow Graph (CFG)
|
Events Flow Graph (EFG)
|
Source Correspondence
|
|
inia100_abort_cmd
|
|
|
[22490+17+/linux-3.19-rc1/drivers/scsi/a100u2w.c]
|